搜索关键词:
产品名称,产品种类,型号,
测试标准或规范,生产商,技术种类,应用等等

无约束包装袋胀破压力测试仪、医疗器械包装无约束抗内压破坏试验仪、医疗器械包装有约束抗内压破坏试验仪、包装袋胀破测试仪、三面热封袋封口密封仪、泄漏与密封强度试验仪
返回
分享到
一、核心测试原理
包装对其内部气体压力耐受情况的评价方法主要有3个,分别为胀破试验、蠕变试验、蠕变至破坏:
胀破试验是通过持续向包装内部充入气体,直至包装袋被破坏,记录包装袋被破坏时的压力值即爆破压力来评价耐内压性能。
蠕变试验是向包装内部充入一定压力的气体,并保持该压力一定时间,根据包装在保压过程中是否被破坏来评价其耐内压情况。
蠕变至破坏则是通过测试包装在一定压力下发生破坏的时间来评价其耐内压性能。

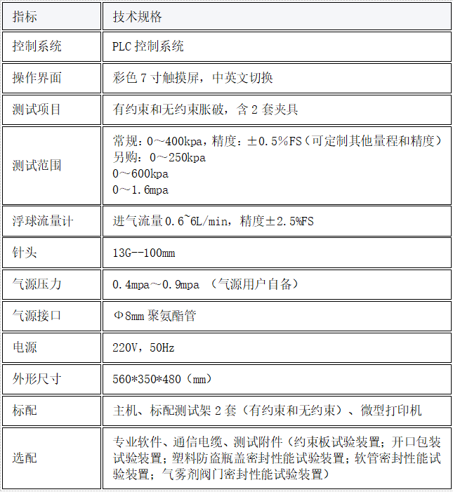
二、关键设备参数

三、执行标准及标准化操作流程
符合标准
依据标准YY/T 0681.3-2010《无菌医疗器械包装试验方法 第3部分:无约束包装抗内压破坏》对样品耐受内部压力情况进行测试。标准:YY/T0681、GB 10440、GB 18454、GB 19741、GB 17447、ASTM F1140、ASTM F2054、ISO 11607-1、ISO 11607-2、GB/T 17876、GB/T 10004、GB/T 10005、BB/T 0003、BB/T 0025、QB/T 1871、YBB 00252005、YBB 00162002
试验过程:
将样品放置在23℃、50%RH的环境中状态调节48 h以上。
1.胀破试验
(1)在样品表面的中间部位粘贴密封胶垫,用探针通过密封胶垫并小心的插入试样中,确保探针不会破坏样品的其他部位。
(2)选择胀破试验模式,按动试验按钮,试验开始,设备向试样内部充填气体使其膨胀,继续充气,直至试样破裂,记录破裂时的压力值、破裂位置等信息。
2.蠕变试验
按照1(1)中的操作将探针插入试样内,选择蠕变试验模式,设置试验压力、保压时间等参数,按动试验按钮,设备向包装内部充气,当包装内气体达到设定值时,开始计时。记录试验结束后试样是否被破坏及破坏位置。
3.蠕变到破坏
按照1(1)中的操作将探针插入试样内,选择蠕变至破坏模式,设置试验压力,按动试验按钮,试样内部充气膨胀,待达到设定压力后,设备开始自动计时。记录试样发生破坏的时间。
四、适用范围:
(1)适用于各种塑料薄膜、铝膜、纸塑复合、铝塑复合等各种包装袋的耐压破裂、蠕变性能、蠕变到破裂性能的测试。
(2)适用于各种塑料洗化用品包装用软管以及其他领域物品包装用软管的耐压破裂、蠕变性能、蠕变到破裂性能的测试,如牙膏管、洗面奶包装用软管、各种药用软膏管、食品包装用软管等。
(3)还可扩展应用于泡罩包装的耐压性测试,各种杀虫剂、摩丝、啫喱水、药用喷剂、自喷漆等气雾剂阀门的密封性能测试,以及高压测试等。
五、配置清单
主机1台;
测试软件1套;
说明书1份;
合格证1份;
保修卡1份;
签收单1份;
铭牌1块;
电源线1根;
扳手1套;
宣传册若干;
测试架1套;
3m红色胶贴20个;
约束板试验装置;开口包装试验装置;塑料防盗瓶盖密封性能试验装置;软管密封性能试验装置;气雾剂阀门密封性能试验装置(选配项目)



