搜索关键词:
产品名称,产品种类,型号,
测试标准或规范,生产商,技术种类,应用等等

导热系数和热扩散系数测定仪-激光闪光法
返回
分享到
一、设备介绍
激光闪光法是当今测量材料热扩散系数(α)并进而计算导热系数(λ)ZUI为先进、应用ZUI广泛的技术之一。其核心优势在于测量速度快、温度范围JI宽、材料适用性广、非接触以及样品尺寸小。尽管在样品制备、数据处理模型和λ的间接计算上有一定要求,但它已成为材料科学研究(新材料开发)、工业质量控制(如电子散热材料、航空航天热障涂层、核材料、电池材料)中不可或缺的热物性测试工具。理解其原理、过程和优缺点对于正确使用仪器和解读数据至关重要。

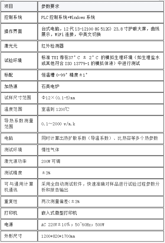
二、关键性能参数

三、设备构成与特点(综合性)
脉冲激光器:提供短时、高能量密度的光脉冲(常用 Nd 激光器)。波长需要匹配样品或涂层的吸收特性。
样品室/炉体:提供可控的温度环境,内置JING确控温和测温装置(如热电偶)。
样品架:JING确定位样品,确保激光均匀照射前表面,并与红外探测器保持JING确对齐。
红外探测器:快速、灵敏地检测样品后表面温度随时间的变化(常用液氮冷却的 InSb, MCT 探测器或其他快速响应探测器)。
数据采集系统:高速采集卡,准确记录激光脉冲信号和红外探测器信号的时间序列。
控制系统与软件:
控制激光器发射。
控制样品室温度。
采集和处理温度数据。
应用数学模型计算α和λ。
存储、显示和分析结果。
光学系统:(可选/集成)用于引导、聚焦激光束到样品前表面,或将后表面辐射聚焦到红外探测器上。
四、主流设备与创新趋势
技术升级方向
智能化:台式电脑、云端数据管理。
曲线
五、合规性要求(核心标准)
测试标准:
ASTM E1461-22,HB 5484-2011,YS/T 1257-2018,JC/T 2370-2016
GBT 42919.4-2023
ISO 18755:2005
ISO 22007-4:2017
GB/T 22588-2008
GB/T 10297
GB/T 35965-2018;
GB/T 32065.4-2020

六、激光闪光法的局限性和注意事项
样品要求高:需要制备平行、光滑、平整的薄片样品。样品厚度需要JING确测量(是计算的关键参数)。
透明/半透明材料处理:前表面需涂覆吸收层,涂层本身的导热性和厚度会对结果有影响,需要校正或选择合适涂层。
导热系数λ的间接性:λ是通过α,ρ,Cp计算得来。ρ和Cp的测量误差会传递到λ的误差中。Cp通常需要由其他设备(如DSC)测量,或在相同设备上通过比较法(与已知热性能的参考样品对比)获得。
模型依赖性:计算结果依赖于所采用的数据处理模型。选择和应用合适的修正模型对精度至关重要。
径向热损失:对于低热扩散材料或长时间测量,样品边缘的热损失不可忽略,需要在模型中修正。
薄层/薄膜测量挑战:测量非常薄的样品(<100μm)对激光脉冲宽度、探测器响应速度和样品制备精度要求非常高。
七、配置清单
主机1台;
测试软件1套;
说明书1份;
合格证1份;
保修卡1份;
签收单1份;
铭牌1块;
电源线1根;
扳手1套;
宣传册若干;
恒温槽1台






