搜索关键词:
产品名称,产品种类,型号,
测试标准或规范,生产商,技术种类,应用等等

加热防腐型匀胶机
返回
分享到
一、技术原理与核心参数
加热防腐型旋转涂覆仪采用聚四氟乙烯腔体,外观美观坚固,具有优良的化学稳定性和极强的耐腐蚀性,能够用于各种需要抗酸碱和有机溶剂的场合。仪器采用先进的精密电机,转速能达到 12000 转/分,有效的保障了成膜的均匀性。除了基本的旋涂功能,本品还配有加热组件,可以加热到 200℃,由智能温控表控温,温度测定准确,升温过程完全可控。另外本仪器采用触控屏控制,可以预设匀胶曲线,大大简化了使用过程降低了学习成本,十分适合实验室选购。

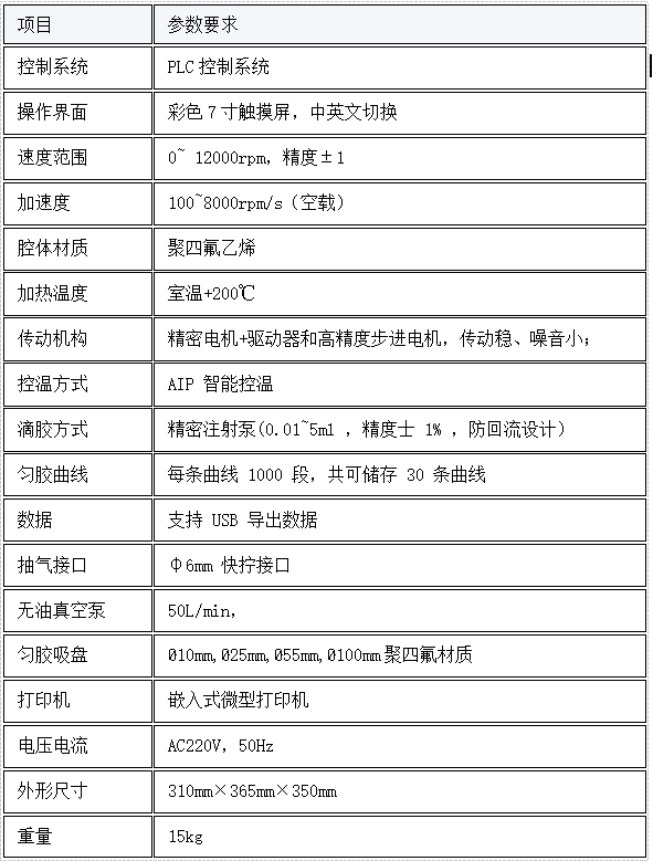
二、关键性能参数

三、应用领域
光电子学领域:用于制备太阳能电池、有机发光二极管(OLED)、有机太阳能电池(OPV)等器件的薄膜涂层;
半导体与微电子制造:适用于光刻胶旋涂、晶圆表面涂布等工艺,支持**12英寸晶圆处理;
材料科学:可制备金属、半导体、氧化物及聚合物等材料的均匀薄膜,尤其适合需要抗酸碱和有机溶剂的实验环境;
生物医学领域:用于生物传感器、生物芯片的涂层制备,聚四氟乙烯腔体设计确保化学稳定性与耐腐蚀性;
纳米科技:支持纳米材料与纳米薄膜的制备,高精度控温(室温-200℃)和转速调节(10-12000转/分钟)保障工艺稳定性。
四、基础操作流程
1.安装与准备
连接设备
连接真空泵气管与电源线,确保螺帽拧紧。
插入设备电源线并打开总开关。
安装吸盘与片托
根据样品尺寸选择吸盘,对准槽口安装并固定螺丝。
将片托凹槽对准电机轴顶丝垂直放置。
2.参数设置
选择匀胶方案
进入操作界面,选择预设方案(如5段式参数)或自定义参数。
设置转速、时间与加速度
示例:**段速度2000转/分钟,时间20秒,加速度20001。
分段设置(如第二段3500转/分钟,第三段10000转/分钟)。
温度控制(如需加热)
设置温度范围(0-200℃),支持手动或自动加热模式。
3.旋涂操作
放置样品
将基片居中放置于片托,启动真空泵吸附固定。
启动匀胶
转速稳定后注入胶液,程序自动分段执行。
完成与清洁
等待转速归零,关闭真空泵并取出样品。
定期清洁抽气孔(滴酒精维护)。
4.注意事项
防腐设计:聚四氟乙烯腔体可耐酸碱腐蚀,避免接触强氧化剂。
安全防护:加热模块高温,操作时勿触碰。
五、仪器特点
1.防腐设计
腔体材质采用聚四氟乙烯(PTFE)或聚丙烯(PP),抗强酸、强碱及有机溶剂腐蚀。
部分机型配备防溅废料罐和排液管,防止腐蚀性液体污染环境。
2.加热与温控功能
加热范围覆盖室温至200℃,控温精度±1-2℃,适用于高温工艺(如光刻胶烘烤)。
支持分段控温,部分机型集成抽废气功能,确保工艺稳定性。
3.高精度匀胶性能
转速范围10-20000转/分钟,电机采用无刷伺服或德国进口电机,保障薄膜均匀性(厚度误差±1%)。
部分机型支持正反转旋涂和分段编程,优化复杂工艺需求。
4.智能化操作
配备触摸屏控制、蓝牙通信及PC端远程控制软件,支持配方存储与掉电保护。
实时显示转速曲线、吸附力及报警功能(如进胶保护、吸附不足互锁)。
5.安全与兼容性
透明耐腐蚀盖板(丙烯酸材质)隔绝有毒气体,部分机型适配手套箱使用。
适配半导体、光电子等领域。
六、配置清单
主机1台;
测试软件1套;
说明书1份;
合格证1份;
保修卡1份;
签收单1份;
铭牌1块;
电源线1根;
扳手1套;
宣传册若干;



