过滤件滤烟性能测试仪
2022-04-02 07:41:51
一、核心功能
1.滤烟效率测试
通过气溶胶(如玉米油、DEHS)模拟烟雾,检测过滤件对特定粒径颗粒(0.02–2μm)的截留能力,效率范围可达85%–99.999%。
2.通气阻力检测
测量过滤件在不同流量(如30L/min)下的压差,评估透气性能。
3.稳定性验证
支持高温、高湿环境模拟(如100℃),测试材料在极端条件下的过滤效果衰减。
4.多参数集成分析
同步检测容尘量、分级过滤效率及耐压性能,全面评估过滤件寿命。

二、产品特点
A,7寸彩色触控屏搭配智能化的数据处理功能,为用户提供舒适流畅的操作体验;
B,简洁直观的操作界面、便利的用户自定义测试功能以及完善的数据分析和报告功能能够测试流量,油浓度监测,油雾发生器和光度计采用美国TSI完全进口;
C,可自动校准标定,操作过程简单便捷;
D,全新UI界面设计,直观的操作界面,带来操作体验的极大提升;
E,支持多种规格样品测试,不同规格针用户可自由选择;
F,具有数据自动存储、掉电自动记忆功能;
G,储存数据可达50000多条,配嵌入式打印机。
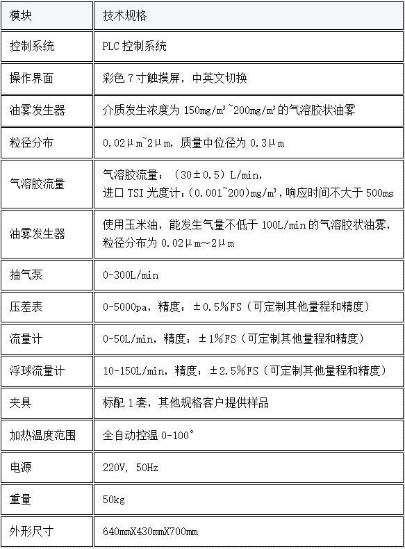
三、关键设备参数


四、执行标准及注意事项
1.符合标准:
GB2890-2009,GB 2626,EN 136,EN 149,JIS T8151
GB21976.7-2012过滤式消防自救呼吸器
2.注意事项:
校准要求
定期校验气溶胶发生器浓度及流量传感器,确保粒径分布与流量精度符合标准。
安全防护
测试高温气溶胶时需启用防烫装置(如隔热舱体)。
夹具匹配
非标过滤件需定制夹具,避免泄漏导致数据失真。
五、配置清单
主机1台;
测试软件1套;
说明书1份;
合格证1份;
保修卡1份;
签收单1份;
铭牌1块;
电源线1根;
扳手1套;
宣传册若干;
玉米油1瓶;
250ml注射器1个;



