牙种植体动态疲劳测试仪
2022-08-02 13:20:21
一、设备介绍
牙种植体动态疲劳测试仪主要用于模拟人体口腔环境中的咬合应力循环,通过反复加载来评估牙种植体系统(包括种植体本体、基台、螺丝及连接结构)的疲劳强度和长期可靠性。它的核心目的是预测种植体在临床使用中的抗疲劳性能,确保其能够安全承受数十年的咀嚼负荷而不发生断裂或松动。

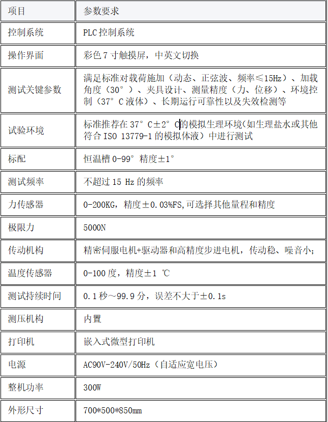
二、关键性能参数

三、设备构成与特点(综合性)
载荷范围:可精确控制和施加从几十牛顿到上千牛顿的动态载荷。
频率:模拟咀嚼频率,通常在2Hz到15Hz之间。
加载角度:模拟临床咬合负载方向,*常见的是ISO 14801规定的30度角(偏离种植体长轴)。
循环次数:高达数百万次甚至上千万次。
测试环境:通常在模拟体液(如生理盐水)中进行,以考虑腐蚀疲劳的影响。
控制与监测:高精度传感器实时监测载荷、位移等参数,自动记录数据并能在发生失效(如位移骤增、载荷下降)时停机。
夹具:专用夹具用于稳定固定种植体样本,并确保加载角度精确。
牙种植体制造商:研发部门(新产品开发、设计验证)、质量控制部门(批次抽检)。
第三方检测实验室:为制造商或监管机构提供符合标准的测试服务。
研究机构和大学:进行种植体生物力学、材料疲劳性能、新型连接设计等基础和应用研究。
四、主流设备与创新趋势
技术升级方向
智能化:12寸嵌入式工业电脑、云端数据管理。
曲线:
五、合规性要求(核心标准)
测试标准:
YY/T0521-2018,ISO 14801:2016试验等标准。
六、满足法规要求和质量认证:
国际标准符合性:这是满足国际标准(如ISO 14801:2016《牙科学-种植体-动态疲劳试验》)的核心测试设备。该标准规定了测试方法、加载角度(通常模拟30度咬合角)、夹具要求、循环次数(通常至少500万次)等,是产品上市进入全球市场的基本要求。
注册认证:提供关键的疲劳性能数据,用于医疗器械注册申报(如FDA 510(k)、CE Marking)。
质量控制:在生产过程中,对出厂批次产品进行抽样疲劳测试,确保制造工艺的一致性和产品的可靠性。
七、配置清单
主机1台;
测试软件1套;
说明书1份;
合格证1份;
保修卡1份;
签收单1份;
铭牌1块;
电源线1根;
扳手1套;
宣传册若干;
恒温槽1台



