注射器活塞推力测试仪
2023-11-04 09:36:29
一、核心功能与工作原理
1.测试目的
评估活塞与针筒内壁的配合精度,防止推力过大导致操作疲劳或推力不足引发漏液。
验证产品是否符合国际标准,优化生产工艺。
2.技术原理
通过电机驱动活塞匀速移动,高精度力传感器实时记录推力变化曲线。
关键指标包括:
初始推力:活塞启动时的**阻力(反映密封性);
动态阻力:活塞匀速运动时的平均推力(反映滑动顺畅性);
泄漏检测:施加恒压后检查活塞密封性。

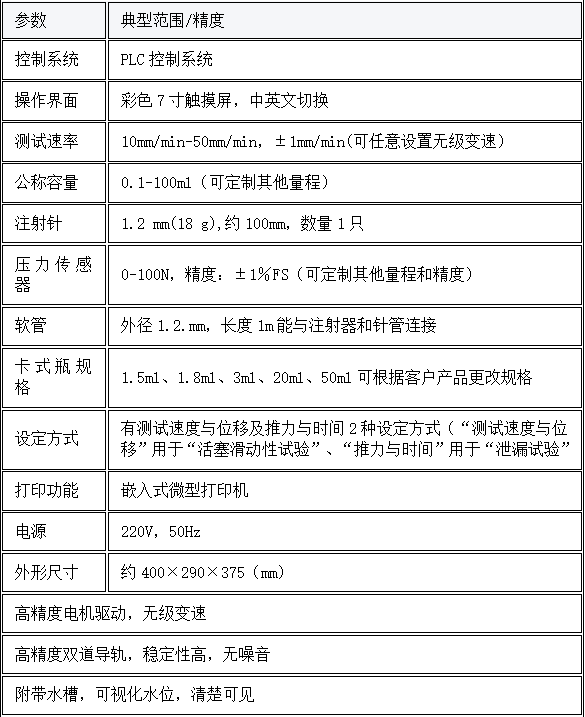
二、关键参数与配置

三、执行标准与测试流程
1.符合标准
GB 15810、ISO 78868;
YBB00112004-2015,YY/T0573.2-2018
2.标准流程(以预灌封注射器为例):
A[安装注射器并固定] --> B[设置参数:速度/行程]
B --> C[启动测试,记录力值曲线]
C --> D[分析初始推力与动态阻力]
D --> E[生成报告,判定合格性]
四、质量保证措施及承诺
1、为创造,提高企业知名度,树立企业形象,我们本着“一切追求高质量,用户满意为宗旨”的精神,以“惠的价格、*周到的服务、*可靠的产品质量”的原则向您郑重承诺:
产品的制造和检测均有质量记录和检测资料;对产品性能的检测,我们诚请用户亲临对产品进行全过程、全性能检查,待产品被确认合格后再装箱发货。
我方承诺向使用单位提供的产品,保证贴合国家颁布的相应行业标准、条例及规范。
2、我方提供的产品,保证贴合招投标文件及合同的要求,如有不符,使用单位能够无条件退货,所造成的损失由我方承担。
3、我方若中标,保证不会转包或擅自改变设计方案,不会降低质量要求。实际施工中,确需对方案作进一步调整的,保证经由使用单位书面确认后才作调整,中标价格不作变动,价格若要变动,保证经由使用单位同意。
五、选型注意事项
明确测试标准:通用注射器与预灌封机型参数差异显著;
量程匹配:胰岛素微剂量注射器需0–10N高精度型号,大容量需50N以上量程;
数据溯源:优先选择支持机载打印或USB数据导出的设备。
六、配置清单
主机1台;
测试软件1套;
说明书1份;
合格证1份;
保修卡1份;
签收单1份;
铭牌1块;
电源线1根;
扳手1套;
宣传册若干;
上一篇:接骨螺钉性能测试仪
下一篇:医用钳锁合啮合力测试仪



