人工血管扩张内径测试仪
2025-07-31 13:38:48
一、工作原理与关键组件
1.压力控制系统:
核心是精确产生和控制液体(通常是水或生理盐水)的压力。
包括压力泵/供气源、精密调压阀、压力传感器、压力控制器。
能够按照预设的程序(如恒压保持、压力斜坡上升/下降、脉冲压力模拟)精确施加压力到被测血管样品上。
2.样品夹持与密封系统:
设计用于牢固夹持不同直径的人工血管样品两端,并确保密封,防止加压介质泄漏。
通常包括可更换的适配器或夹具,以适应不同尺寸的血管。
夹持方式需要确保血管在测试过程中能自由径向扩张
3.内径测量系统(核心):
非接触式光学测量:*常用且精度高。

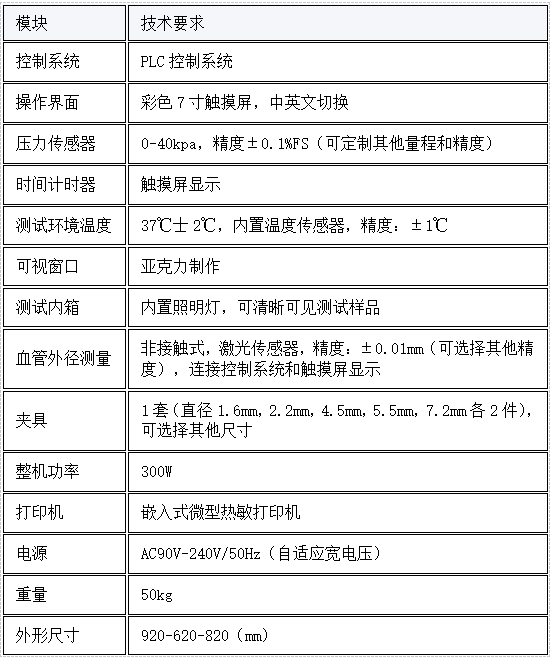
二、核心硬件配置

三、执行标准及测试流程关键参数
符合标准
测试标准:YY0500-2021
样品要求
长度≥10倍血管直径,避免端部效应影响。
动态循环测试
压力梯度:至少3组高低压循环(如50-90mmHg、80-120mmHg、110-150mmHg);
循环频率:60±10次/分钟,模拟心跳节律。
介质与环境
测试介质:蒸馏水或生理盐水,温度恒定37±2℃。
四、配置清单
主机1台;
测试软件1套;
说明书1份;
合格证1份;
保修卡1份;
签收单1份;
铭牌1块;
电源线1根;
扳手1套;
宣传册若干;
501A室温-100度恒温槽1个;
2种规格接头;
8mm管子3米;
2mm硅胶管1米;
直径夹具(规格:直径1.6MM,2.2MM,4.5MM,5.5mm,7.2mm)各2件;
上一篇:手术刀片弹性测试仪
下一篇:罐内涂膜完整性测试仪



