搜索关键词:
产品名称,产品种类,型号,
测试标准或规范,生产商,技术种类,应用等等

耐热合金冷热疲劳试验机
返回
分享到
一、介绍
主要用于耐热合金的冷热疲劳性能的试验和研究,并对其合金制件的故障分析。

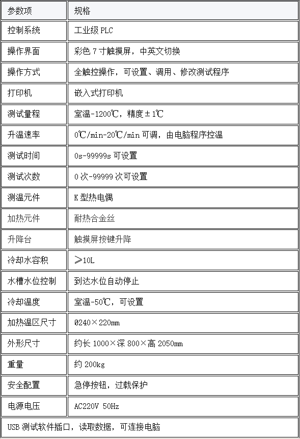
二、关键参数

三、执行标准与特点
1.符合标准:
NBD2012-5
2.仪器特点:
1)控制系统采用先进的PLC+触摸屏操控系统,操作更加简单方便。控制数学模型采用先进的PID自学习模糊控制,使控温精度保持在±1℃;
2)内置常规及恒温两种试验模式,提高试验准确度及试验效率:
3)水槽水位控制器自动监测水位并及时自动补水;
4)程序结束后,自动保存试验数据供下载和导出。
四、配置清单
主机1台;
说明书1份;
合格证1份;
保修卡1份;
签收单1份;
铭牌1块;
电源线1根;
扳手1套;
宣传册若干;
五、维护保养:
每日使用前检查密封件是否完好,若有磨损需及时更换;
清洁测量基座与夹具,避免杂质影响检测精度。
每周检查气管连接是否牢固,有无漏气现象;
对运动部件添加润滑油,保障运行顺畅。
每月校准温度传感器,确保检测精度;备份测试数据,避免数据丢失。
长期不使用时,需关闭电源,清洁设备表面,覆盖防尘罩。



