搜索关键词:
产品名称,产品种类,型号,
测试标准或规范,生产商,技术种类,应用等等

呼吸过滤器气雾颗粒输出和喷雾速率测试仪
返回
分享到
一、设备介绍
1.核心部件
气溶胶发生器:产生特定粒径分布的气雾颗粒,模拟实际环境中的污染物。
呼吸模拟器:通过正弦波泵或容积式吸器模拟呼吸流量,确保测试条件一致性。
控制系统:采用PLC控制,配备7寸彩色触摸屏,支持中英文切换。
数据采集系统:记录颗粒物数量变化,计算过滤效率及喷雾速率。
2.辅助组件
流量调节范围(0-50mL/min)。
可更换收集过滤器,避免饱和并汇总气雾颗粒输出结果。

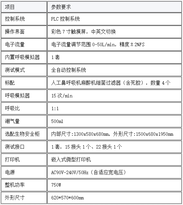
二、关键性能参数

三、设备构成与特点(综合性)
1.气雾颗粒输出测试
通过雾化设备生成测试溶液颗粒,模拟呼吸流量运行60±1秒后,收集并分析过滤器中的颗粒质量。
多次更换过滤器直至雾化结束,汇总总质量作为输出结果。
2.喷雾速率计算
测试物质质量除以运行时间(如1分钟)得出喷雾速率。
分析方法包括高效液相色谱、紫外光谱或重量分析。
四、测试方法
1.在填充测试溶液之前,预称重系统。
2.使用前,在环境条件下,稳定雾化系统的所有部件、液体和测试设备。
在装有制造商推荐**灌液量位置或2mL(如果未推荐**灌液量位置)的测试溶液的雾化设备上执行测试。
3.通过可拆卸连接器将系统的出口连接到过滤器及其支架,而后者则连接到呼吸模拟器(正弦泵)启动呼吸模拟器,10s后,启动雾化设备。
4.运行雾化设备(60士1)s,关闭雾化设备,5s之后,关闭泵(即呼吸模拟器)。
拆卸过滤器,过滤器支架以及连接雾化系统的出口和过滤器支架的可拆卸连接器。
5.提取并测量在雾化设备出口下游组件中的测试物质质量,包括过滤器,并使用这一结果计算喷雾速率。组装一个新过滤器及其支架并继续实验,直到雾化结束,以测量总气雾颗粒输出雾化结束。
6.于气动雾化设备而言,是指溅射开始后1min对于电子雾化设备而言,是指由制造商定义的操作结束。


五、合规性要求(核心标准)
YYT1743-2021,YY/T 0109-2013试验等标准。
六、应用与重要性
该测试仪通过量化过滤器的颗粒阻隔能力和抗液体渗透性,确保其在实际使用中的防护效果,广泛应用于医疗器械及工业安全领域产品的可靠性。
七、配置清单
主机1台;
测试软件1套;
说明书1份;
合格证1份;
保修卡1份;
签收单1份;
铭牌1块;
电源线1根;
扳手1套;
宣传册若干;
HME一个、15接头1个、22接头1个



