搜索关键词:
产品名称,产品种类,型号,
测试标准或规范,生产商,技术种类,应用等等

腹部穿刺器综合性能测试仪
返回
分享到
一、核心测试项目
1.穿刺力测试
通过模拟穿刺过程(常用猪腹部组织作为试验材料),测量穿刺器穿透模拟组织所需的力度。
穿刺速度可调(0-200mm/min),以适配不同临床场景。
2.密封性测试
检测气体泄漏情况:向穿刺器施加4kPa压力气体,监测压力衰减或气泡冒出,评估密封效果。
3.气阻与泄漏测试
测量穿刺器在充气状态下的气体流量,确保气腹稳定性。
4.插拔性能测试
模拟手术中器械反复插拔过程,记录插拔力变化及连接牢固度。

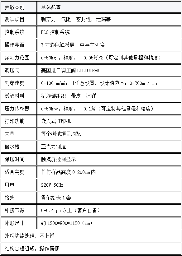
二、技术参数与配置

三、执行标准及工作原理
1.符合标准:
YY/T1710-2020
2.工作原理:
测试仪通过力学传感器阵列和自动化机械系统模拟真实手术操作:
机械驱动系统推动穿刺器穿透模拟组织,高精度传感器实时采集穿刺力、位移、气压等数据;
密封性测试中,气压模块施加稳定压力并监测泄漏量,数据传输至处理模块生成报告。
四、应用与标准
适用场景:医疗器械生产质检、第三方检测机构及医院设备验收。
合规性:严格遵循YY/T 1710-2020标准,覆盖穿刺力、密封性、气阻等全项目检测。
五、配置清单
主机1台;
测试软件1套;
说明书1份;
合格证1份;
保修卡1份;
签收单1份;
铭牌1块;
电源线1根;
扳手1套;
宣传册若干;



