搜索关键词:
产品名称,产品种类,型号,
测试标准或规范,生产商,技术种类,应用等等

球囊充压装置综合性能测试仪
返回
分享到
球囊充压装置综合性能测试仪、球囊充压装置指针压力表性能试验仪、球囊充压装置数字压力表性能试验仪、球囊充压装置充压装置性能试验仪
一、核心测试功能及用途
压力控制精度测试
通过高精度压力传感器检测充压装置输出压力,对比设定值与实测值偏差,确保临床操作中压力控制的准确性。
流量特性测试
在预设流速下监测实际流量波动,评估充压过程的稳定性,避免球囊充盈速度异常导致手术风险。

用途
YY/T 0450的本部分规定了血管内球囊扩张导管用一次性使用手动式充压装置(简称“充压装置”)的要求,该产品适用于对 YY 0285.4 所规定的球囊扩张导管的球囊打压,使其膨胀从而达到扩张血管或释放支架的目的。
血管内栓塞的释放装置和球囊阻断导管的充压装置具有与本部分所规定的充压装置相类似的结构。本标准对这些装置不适用。
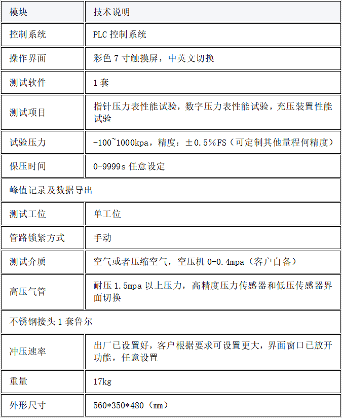
二、关键技术配置

三、执行标准与应用
符合标准:
YY/T 0450.3—2016附录ABC
质控意义:
压力失控可能导致血管破裂(医疗)或管道爆裂(工业);
流量波动影响球囊充盈均匀性,降低手术成功率。
典型场景:
医疗器械厂质检(如心血管球囊导管、尿道扩张装置);
工业管道检测球囊的安全认证;
新型耐压材料(聚合物/合金)的研发验证。
四、操作规范与风险防控
校准要求:
压力传感器需定期校准;
安全防护:
高压测试需启用过载保护机制,配置防爆隔离舱;
预处理:
测试前需清除管路气泡,检查连接密封性。
五、配置清单
主机1台;
测试软件1套;
说明书1份;
合格证1份;
保修卡1份;
签收单1份;
铭牌1块;
电源线1根;
扳手1套;
宣传册若干;
不锈钢托盘1只;



