搜索关键词:
产品名称,产品种类,型号,
测试标准或规范,生产商,技术种类,应用等等

刨削器内窥镜手术设备机械特性测试仪
返回
分享到
一、核心功能与用途及执行标准
1.测试目的
评估手术设备的切削力、切削速度、稳定性及精度,确保临床操作的**性与安全性,降低手术风险。
2.用途
刨削器内窥镜手术设备机械特性测试仪主要用于测试和评估刨削器内窥镜手术设备的机械特性。这些特性包括切削力、切削速度、切削稳定性、切削精度等。通过测试仪器,可以对刨削器内窥镜手术设备的性能进行全面评估,确保其在手术过程中的稳定性和**性。同时,测试仪还可以帮助医疗机构进行设备的质量控制和监测,确保手术设备的正常运行和安全性。
3.执行标准
符合 YY/T 0955-2014,覆盖空载转速、扭矩、液体体积及吸引通道畅通性等测试项。
普通款:
高配版:
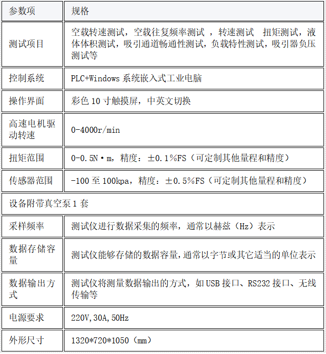
二、设备关键技术参数

三、核心测试项目流程
1.空载性能测试
测量设备无负载下的**转速及往复频率,验证基础机械性能。
2.负载特性测试
模拟手术阻力,检测扭矩波动与切削稳定性。
3.通道畅通性验证
注入模拟体液,监测吸引通道负压稳定性(标准值≥-80kPa)。
四、操作与维护要点
1.安全规范
操作前校准传感器,避免过载损坏设备(扭矩超限自动停机);
2.数据准确性保障
每月清洁力传感器,年度第三方校准(精度±0.5%);
3.故障处理
异常波动需检查电机传动系统或电气连接。
五、配置清单
主机1台;
测试软件1套;
说明书1份;
合格证1份;
保修卡1份;
签收单1份;
铭牌1块;
电源线1根;
扳手1套;
宣传册若干;
配8mm气管2米;
活动扳手1个;



