搜索关键词:
产品名称,产品种类,型号,
测试标准或规范,生产商,技术种类,应用等等

一次性使用动静脉插管综合性测试仪
返回
分享到
一、设备介绍
一次性使用动静脉插管综合性测试仪是一种高度专业化的设备,主要用于评估一次性使用动静脉插管的关键性能和安全性,确保其符合相关的国家标准(如GB 19335-2011《一次性使用动静脉插管》)和国际标准(如ISO相关标准)。
这类综合性测试仪通常集成了多种测试功能于一体,以满足插管在研发、生产质量控制(QC)和成品出厂检验等环节的严格测试需求。

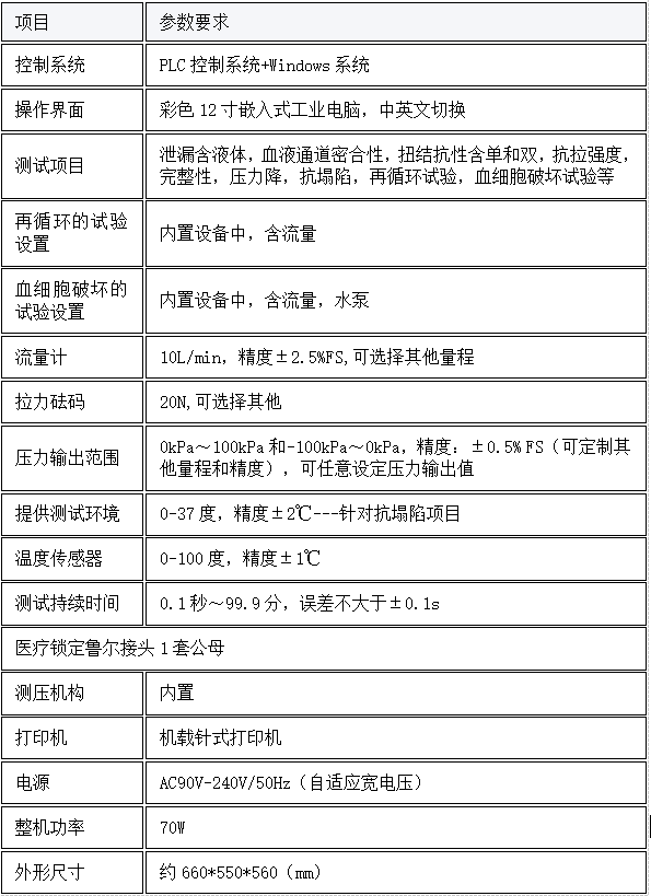
二、关键性能参数

三、设备构成与特点(综合性)
1.模块化设计:顶级设备往往采用模块化设计,允许用户根据具体测试需求(标准和产品规格)灵活配置不同的测试模块(如流量/压力模块、脉动流模块、拉力模块)。
2.集成化平台:将泵驱动系统、JING密传感器(压力、流量、拉力)、控制系统、数据采集系统和人机交互界面(嵌入式工业电脑)集成在一个紧凑的平台上。
3.自动化控制与数据采集:配备工控机或嵌入式系统,运行专业测试软件,实现:
1)测试参数的JING确设定(流量、频率、压力、拉力、时间等)。
2)测试过程的自动执行与控制。
3)传感器数据的实时高速采集。
4)测试结果的实时显示、记录、存储和分析。
5)生成标准化的测试报告(包含原始数据、曲线图、计算结果、Pass/Fail判定)。
4.用户友好界面:直观的触摸屏或软件界面,便于操作人员设置测试程序、监控测试过程、查看结果。
5.高精度与可靠性:使用高精度传感器和稳定的控制系统,确保测试结果的可靠性和重复性。
6.安全性:具备过压、过流、泄漏等安全保护措施。
四、主流设备与创新趋势
技术升级方向
智能化:12寸嵌入式工业电脑、云端数据管理。
模拟真实环境:恒温模块(室温至37℃)模拟人体温度影响。
五、合规性要求(核心标准)
测试标准:
YY 0948-2025
GB 19335及其他相关国际标准(如ISO 8637,ISO 8536,ISO 10555等)的标准测试程序。
六、典型应用场景
医疗器械制造商:
研发阶段:评估新设计、新材料插管的流体力学性能、结构强度等。
生产过程控制:对生产线上的插管进行抽检或批次检验,确保产品质量稳定。
成品出厂检验:作为ZUI终产品质量放行的重要依据。
第三方检测机构:为制造商或监管机构提供符合标准的权威检测报告。
医院(较少见,主要用于研究):评估不同品牌插管的实际性能差异。
七、配置清单
主机1台;
测试软件1套;
说明书1份;
合格证1份;
保修卡1份;
签收单1份;
铭牌1块;
电源线1根;
扳手1套;
宣传册若干;
鲁尔公母接头1套;



